UX Problem
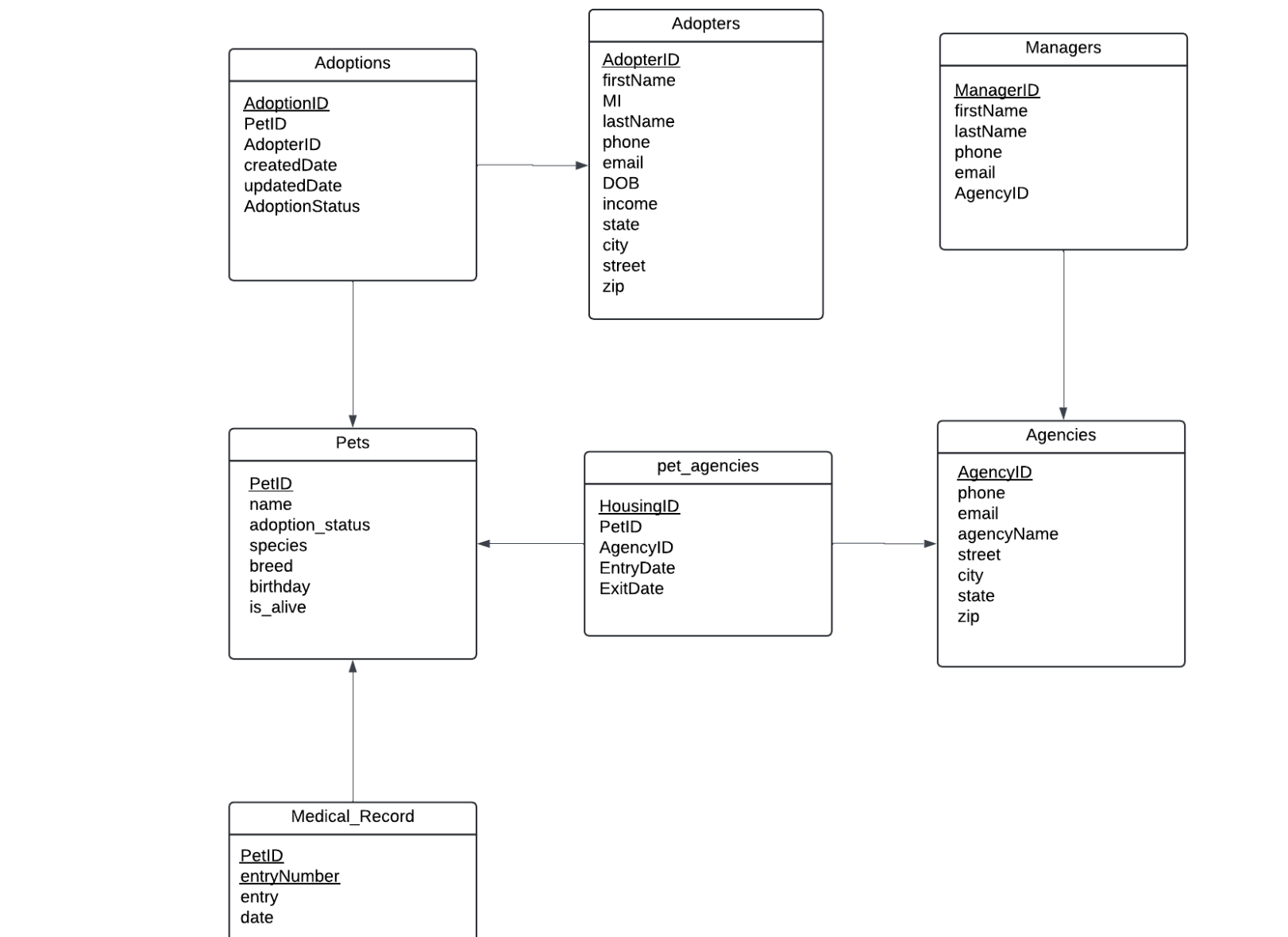
- Rescue data is often fragmented across disconnected systems.
- Adopters, agencies, and researchers each need different structured workflows.
- Poor data centralization increases friction and reduces decision confidence.
Data + Fullstack
Data-Driven Product Design · CS 3200 Final Project
Focus: Persona-driven strategy, UX-database alignment, full-stack systems thinking
PetFetch is a database-backed adoption platform concept focused on centralized rescue data, streamlined workflows, and strong UX-technical alignment.

Delivered a functional end-to-end prototype showing strong alignment between user research, interaction design, API architecture, and database modeling.








